麻豆影视
麻豆影视
麻豆影视概况
师资队伍
招生信息
本科生教学
研究生教育
学生工作
国际交流
English
出国出境
联合培养
合作交流
出国出境
当前位置:
麻豆影视
·
国际交流
·
出国出境
·
正文
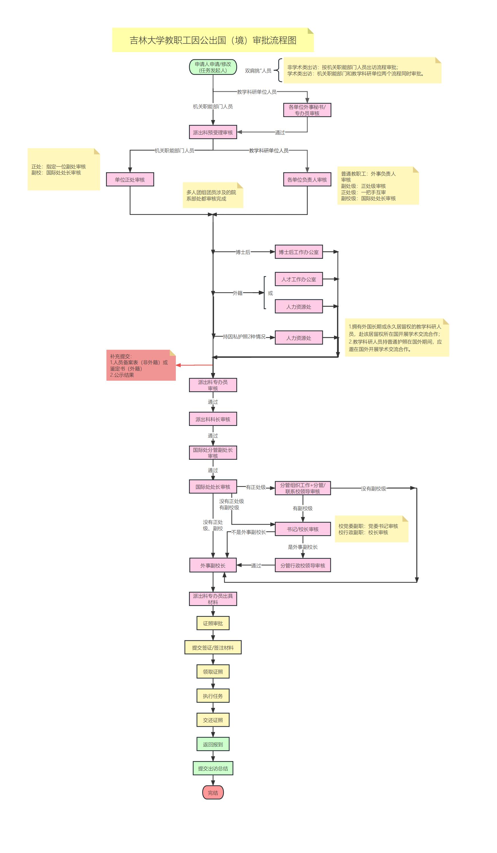
麻豆影视 教职工因公临时出国(境)申报及审批流程图
来源:
发布日期:2024/03/13
点击量:
上一条:
麻豆影视 学生出国(境)申报及审批流程图
下一条:
麻豆影视 教职工因公临时出国(境)申办流程